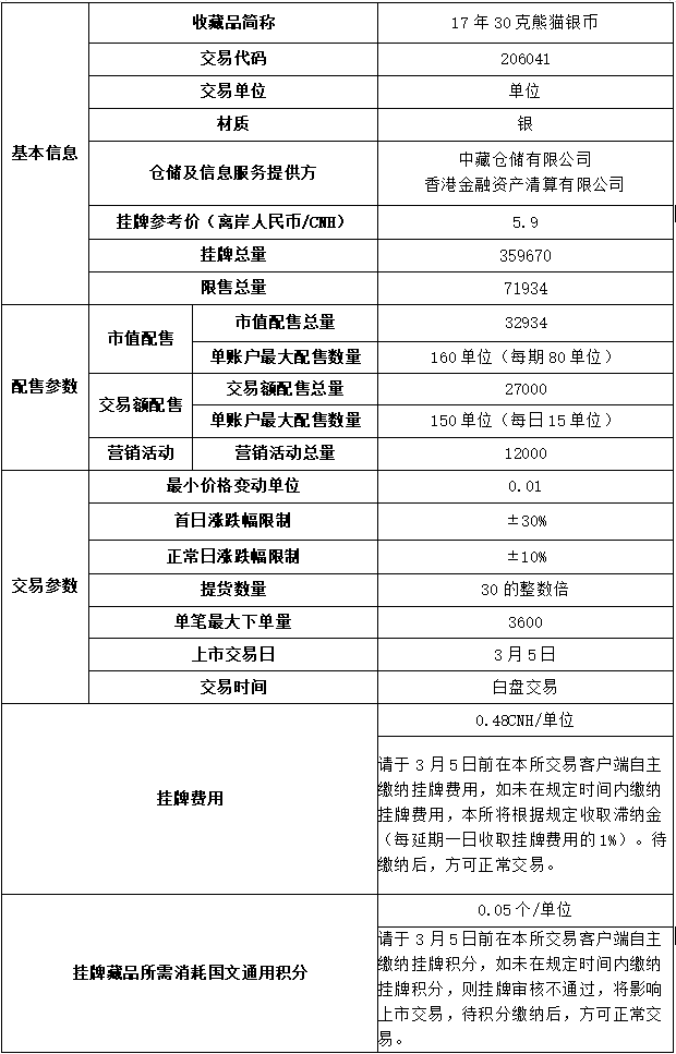
经中国国际文化产权交易所有限公司(以下称本所)交易商及合作平台共同申请,《17年30克熊猫银币》收藏品已入库至本所指定的第三方仓储公司,现准予在本所白盘正式挂牌交易,具体事项公告如下:


注:市值配售说明
交易商市值占比配售数量=(单个交易商有效持仓市值/所有交易商有效持仓市值之和)×市值配售总数(第一期:16467单位,第二期:16467单位),不足1单位舍去;(注:超出单账户最大中签数部分的市值不计入总市值)2、单个交易商有效持仓市值为:交易商在考核期白盘藏品(不含标记“*”藏品)和晚盘精选板块藏品日均持仓市值与考核期最后一日收盘后持仓市值的较小值;3、本次市值仅计算考核期内本所白盘藏品(不含标记“*”藏品)和晚盘精选板块藏品持仓;4、本次市值配售,获得奖励的交易商需缴纳所得奖励藏品数量*1个《国文通用积分》,如账户《国文通用积分》数量不足,则待账户积分充足并成功缴纳后,方可正常交易。

交易商当日交易额配售数量=(单个用户当日交易额/当日总交易额)×每日交易额配售总数,不足1单位舍去;交易商交易额配售总数量=交易商每日交易额配售数量之和。参与计算的单个用户的交易额为交易商在3月4—15日每日产生的交易额,参与计算总交易额为所有交易商在3月4—15日每日产生的交易额;(注:①战略投资人账户除外;②每笔成交双方为同一账号的交易额不参与本次活动计算。)2、本次交易额配售仅计算考核期内本所白盘藏品(不含标记“*”藏品)交易额(不含航天钞(提货)交易额);3、参与交易额配售的交易商,其考核期内白盘藏品(不含标记“*”藏品)或晚盘精选板块藏品当日持仓市值需大于3000CNH。
1、交易商在2月17日-3月2日期间手续费累计达30CNH及以上,本所将按照3月3日收盘后持仓市值由高到低排序,取排序靠前的前3000名,每人配售1单位;2、获得配售奖励交易商可于3月4日9:00-21:00登录电脑客户端/手机APP操作确认。
获得配售资格的交易商请在配售确认日9:00-21:00登录客户端操作确认。电脑客户端操作确认方式:登录电脑客户端→进入客户平台→投资类系统→待确认增发→对“配售藏品、数量”进行确认操作。手机APP操作确认方式:登录手机APP→增发配售→待确认增发→点击下拉箭头→对“配售藏品、数量”进行确认操作。
注:操作确认时,需在“增发配售确认期”内,留足配售货款,方可成功操作。交易商如未操作增发配售确认或因配售货款不足而确认失败,则视为放弃参与本次活动资格。
本所将于配售到账日收盘后办理配售货款划拨及藏品配售到账(配售所得藏品次日可正常交易),本次配售手续费按配售挂牌市值的0.3%收取。注:参与本次配售活动为各交易商的自发投资行为,投资有风险,请谨慎投资。
67