近几年的双联张几乎成为鸡肋,发行量一降再降,从300多万降至115万,但依旧打折。今年干脆邮政来了一次按需发行,集邮会员可于8.6-8.27期间进行预购,发行量则按照预约的数量确定。截止到8.25网厅预约数量仅24万多,8月26日21:36,预约数量为251634,按照这样的预约速度,8月27日就是最后一天,大概率不会超过28万,西游双联发行量仅为红楼梦双联的24%。这个数量大大低于邮政的预期,原以为双联+丝绸+西游记,会成为大家争相购买的对象,没想到市场并不买账,该不买还是不买。可以想象,20多万的预约,每人可预约三个,可能还有一个人办了几个账号,算下来全国也就是不到10万人参与。这虽然有个会员门槛,但在网上申请会员其实并不难,可能只有一些高龄集邮者不会弄,但只要想买的肯定想办法也预约上了。
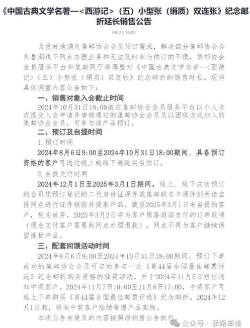
或许制作100万的丝绸已经准备好了,甚至已经印好了,就差公布发行量100万了,可惜偏偏被现实打脸,仅仅二十多万的预定量,准备好的材料怎么办,真是亏死了。于是就出了个馊主意,延长了购买时间,从8月27日延到了10月31日,当然兑现的日期也从9月推后到了12月,估计有的邮局得到2025年才能拿到货了。而且更搞笑的是还给了个很滑稽的理由,“为更好地满足集邮协会会员预订需求,解决部分集邮协会会员暑期线下网点办理业务和无法及时参与预订的不便”,这是集邮协会还是学校啊,竟然还要放暑假,难道是因为暑假要带孩子旅游,所以就不预约了吗?

原本大家以为不到30万的发行量,如果只有这个量,将来还是有一定潜力的,不少人也十个八个的预约,想着也许能升值。两个多月的延后,充满了变数,会不会为了多印点,又开始搞事情,比如偷偷批发给邮商,最后发行量至少也能凑够70万以上,毕竟印的越多其成本就会越低。这个延后通知是昨天下午快下班的时候发布的,今天开始发酵,不少预订户今天取消了预约,退款倒是挺快,几乎是秒到账,这点值得表扬。既然不讲信用,就别怪集邮者不买账。不升值的东西都是鸡肋,真金白银的让人家购买,要脸不?
从这西游记双联预约量来看,新邮的需求量的确不高,可能就是靠那些老家伙们死撑,但这些人又能撑多久,现在不少60后和70后都退坑了,连新邮都不订了,尤其是一些原先卖过邮票,赚过钱的更是如此,剩下的基本就是一些不在乎亏损的铁杆粉丝。假设2025年邮政取消新邮预订,所有邮票都采取预约的办法销售,并且预约量就是发行量,那么新邮发行量能有多少,可能连200万也没有,即使是每年最火爆的生肖票也不会超过500万。若真是这样,邮票也不存在打折了,约多少印多少,包括首日封也可以预约,这样一来,按需印刷,错过了只能市场高价购买,可能新邮都成香饽饽了,JT票的辉煌会再现。邮政不做产品册,邮票发行发售数据一目了然,将利润留给预订户,邮政敢不敢一试? 来源:邮海浮云
1