按2023年发行计划,中国人民银行将于2023年12月发行2024年贺岁金银纪念币项目。从即日起,我司公开征集中2024年贺岁金银纪念币文创配件,并同时启动中华传统瑞兽金银纪念币配件的第二次征集,现诚邀各有意参与供应商提交文创设计,具体要求如下:
一、纪念币项目介绍
2024年贺岁金银纪念币项目共2个品种:1克圆形金质纪念币1枚,面额10元,直径10mm;8克菱形银质纪念币1枚,面额3元,边长23mm。1克圆形金质纪念币,以“福”字为主要设计元素,并刊“10元”面额。8克菱形银质纪念币。以“福”字为主要设计元素,并刊“甲辰”字样及“3元”面额。
中华传统瑞兽金银纪念币项目共8个品种:2克圆形金质纪念币4枚,面额20元,直径14mm;15克圆形银质纪念币4枚,面额5元,直径33mm。中华传统瑞兽文化源远流长,瑞兽作为寓意祥瑞的载体,表达了人们吉祥祈福和美好生活的向往。2克圆形金质纪念币(4枚),分别表现龙、凤、麟、龟,并刊面额。15克圆形银质纪念币(4枚),分别表现龙、凤、麟、龟,并刊面额。设计风格采用简约、经典的符号化、图腾式瑞兽造型。
二、文创配件设计要求
1.文创配件(带包装)需要与纪念币相结合,增强纪念币的应用场景,使其可佩戴、悬挂、展示等。结合方式不限。
2.设计创意要有故事性、易传播、有颜值,并突出其趣味性与创新性。
3.文创配件(带包装)所使用的文字、图案等不得有侵害他人知识产权行为,设计方案需是原创作品。入选后生产时,配件或包装需按授权使用中国金币集团LOGO。
4.形式不限,需与金银纪念币相结合,可为首饰、徽章、摆件、手办、吉祥物、节日礼品、纪念品或其他。
5.材质不限,可为金属(包括贵金属)、木质、纸质、PU、PVC、ABS等。
6.配件的使用不可破坏、磨损金银纪念币,并尊重和保护纪念币的完整性,着力对传统瑞兽文化的正向传播。
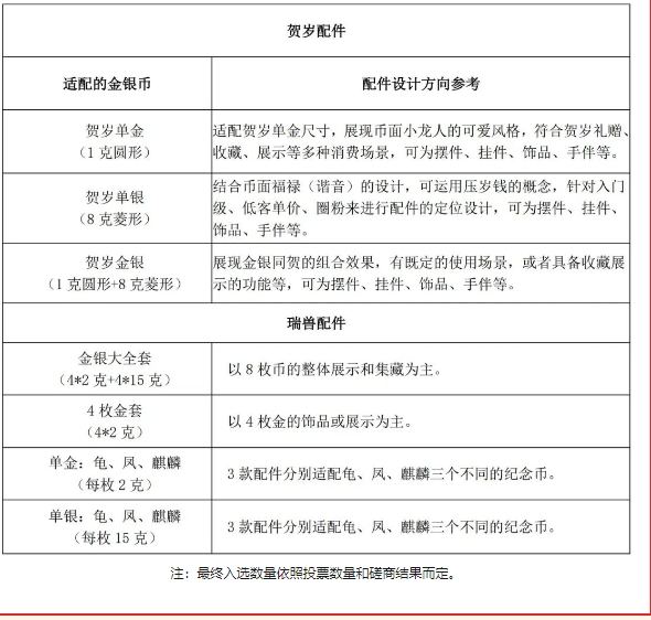
7.设计品种

注:最终入选数量依照投票数量和磋商结果而定。
三、对投稿者的要求
1.投稿者需具备设计和生产文创配件(带包装)的资质和能力,需在中华人民共和国境内依法注册,具有独立承担民事责任的能力,生产的商品需符合《中华人民共和国产品质量法》、《中华人民共和国消费者权益保护法》及其他相关法律法规的质量规定;具有良好的商业信誉和健全的财务会计制度;有履行合同所必需的专业技术能力;有依法缴纳税收和社会保障资金的良好记录;近三年内在经营活动中没有重大违法记录。
2.入选后的文创配件,在生产时需要提供生产厂家、材料、质量的合格证等相关说明。入选者需要在接到《生产指令》后的25天以内,保质保量将配件交付到指定地点,并能通过质量验收。
3.相关生产工艺、选材、用料、内外部尺寸等方面,应不低于相关行业技术标准。
四、参与途径
1.投稿方案需包括:设计图稿,设计介绍(设计创意,工艺,使用场景,与纪念币的结合方式,尺寸,材质,成本报价,零售价区间,生产周期),设计者名称,联系方式(手机、邮箱)。
2.投稿邮箱:
liuzheng@chngc.net
咨询电话:59311231
(请于工作日8:30-17:00点拨打)
3.截止日期:
2023年11月20日17:00
五、评选流程
公开征集-方案初筛-投票海选-复选磋商-确定入选-签订协议
0